新知学习资料网
  • 小学资料
  • 初中资料
  • 高中资料
  • 趣味英语
  • 记忆学习法
开通会员
黄金会员
黄金会员
黄金会员开通黄金会员
  • 全站资源折扣购买
  • 非资料群付费容均免费下载
  • 每日各类资料累计可下载10次
开通黄金会员
钻石会员
钻石会员
钻石会员开通钻石会员
  • 全站资源全部免费下载
开通钻石会员
  • 登录
  • 注册
  • 小学资料
  • 初中资料
  • 高中资料
  • 趣味英语
  • 记忆学习法
登录
注册
找回密码
资料网盘群
小学资料-欢迎加入小学超全资源分享群,免费共享近30T知识瀚...-新知学习资料网
小学资料
欢迎加入小学超全资源分享群,免费共享近30T知识瀚...
44篇文章
初中资料--新知学习资料网
初中资料
27篇文章
高中资料--新知学习资料网
高中资料
180篇文章
趣味英语--新知学习资料网
趣味英语
7篇文章
记忆学习法--新知学习资料网
记忆学习法
3篇文章
最新发布第17页
排序
    更新浏览点赞
2025年三年级下册数学《九大专项重点资料合集》.pdf-新知学习资料网

2025年三年级下册数学《九大专项重点资料合集》.pdf

免费资源三年级小学资料# 2025# 小学# 三年级
06510
【考前识记】高考化学知识点清单精华-新教材(含练习答案)105页.docx-新知学习资料网

【考前识记】高考化学知识点清单精华-新教材(含练习答案)105页.docx

付费资源¥豆2高中资料# 2026# 高中化学
06422
【热点问题】2026高考地理各模块知识点热点问题.docx(34页)-新知学习资料网

【热点问题】2026高考地理各模块知识点热点问题.docx(34页)

付费资源¥豆2高中资料# 2026# 高中地理
06224
【大题必背】2026高中地理必背大题核心答题模版.pdf(16页)-新知学习资料网

【大题必背】2026高中地理必背大题核心答题模版.pdf(16页)

付费资源¥豆2高中资料# 2026# 高中地理
06033
高中物理《全册知识点梳理》2026版-新知学习资料网

高中物理《全册知识点梳理》2026版

付费资源¥豆1高中资料# 2026# 高中物理
05916
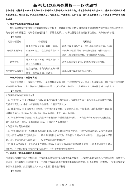
【答题模板】2026高考地理规范答题模板(18 类题型).pdf(12页)-新知学习资料网

【答题模板】2026高考地理规范答题模板(18 类题型).pdf(12页)

付费资源¥豆2高中资料# 2026# 高中地理
05932
高中地理复习专题分类集锦.doc (67页)-新知学习资料网

高中地理复习专题分类集锦.doc (67页)

付费资源¥豆1高中资料# 高中地理
05811
【图解生物】2026高中全册生物图解(94页).word-新知学习资料网

【图解生物】2026高中全册生物图解(94页).word

付费资源¥豆2高中资料# 高中生物
05810
(超详)高中历史知识点归纳汇总.doc (34页)-新知学习资料网

(超详)高中历史知识点归纳汇总.doc (34页)

付费资源¥豆1高中资料# 高中历史
05731
小学英语-60秒基础自然拼读(81页)-新知学习资料网

小学英语-60秒基础自然拼读(81页)

付费资源¥豆0.6自然拼读类趣味英语
05631
加载更多
  • 站内学习资料的版权归属原作者所有,本站收取的费用仅是在分析整理资源过程中产生的人工费及其他费用。 本站资料仅限学习研究使用,如果侵犯了您的版权问题,请及时联系我们,邮箱:xinzhishuziwenhua@163.com 本站会及时处理删除!

    Copyright © 2025 · 新知学习资料网
  • 扫码加QQ-新知学习资料网

    扫码加QQ

    扫码加微信-新知学习资料网

    扫码加微信
点击加入网盘群
加入网盘群后可一键获取更多全部资料
查看详情
扫码添加微信-新知学习资料网
在手机上浏览此页面

登录
没有账号?立即注册
用户名或邮箱
登录密码
找回密码
注册
已有账号,立即登录
设置用户名
设置密码
重复密码